51暗网
学校主页
|
旧版入口
51暗网
51暗网概况
51暗网简介
机构设置
学院领导
规章制度
ENGLISH
学院宣传片
师资队伍
教授
副教授
讲师
本科生教育
专业设置
培养方案
课程建设
教学改革
研究生教育
学位点
培养方案
留学生工作
党群工作
党建工作
工会工作
党群风采
招生就业
本科生招生
研究生招生
就业工作
校友天地
校友动态
校友风采
时光剪影
联系我们
Open Menu
51暗网
返回
51暗网动态
51暗网公告
学术交流
教学与科研
学术动态
科研团队
实验室安全教育与管理
51暗网概况
返回
51暗网简介
机构设置
学院领导
规章制度
ENGLISH
学院宣传片
师资队伍
返回
教授
副教授
讲师
本科生教育
返回
专业设置
返回
国家一流专业
省一流专业
工程认证专业
“新工科”重点建设专业
培养方案
课程建设
教学改革
研究生教育
返回
学位点
返回
化学
化学工程与技术
纺织科学与工程
培养方案
留学生工作
党群工作
返回
党建工作
工会工作
党群风采
招生就业
返回
本科生招生
研究生招生
就业工作
校友天地
返回
校友动态
校友风采
时光剪影
联系我们
学工动态
工作速览
党团建设
心理健康
奖励荣誉
管理制度
学工动态
51暗网
·
学工动态
· 正文
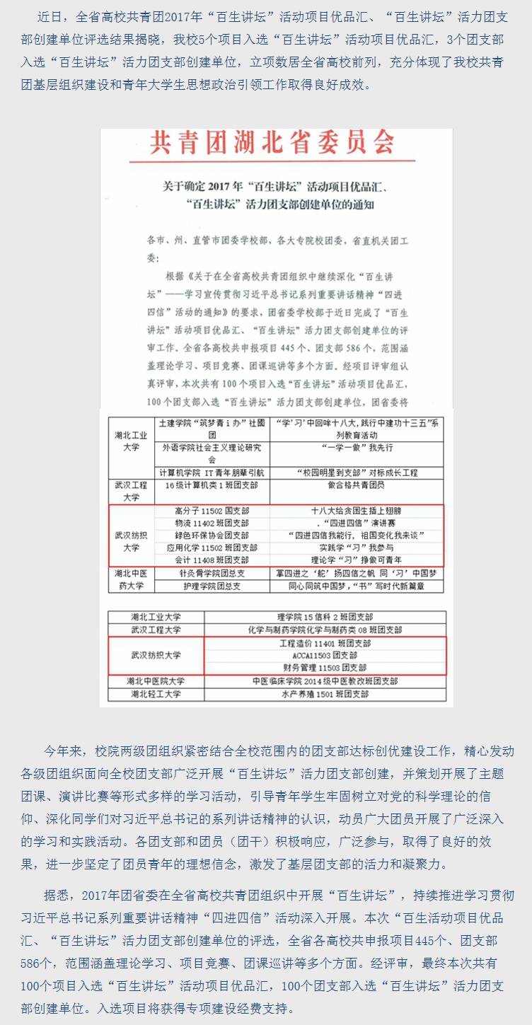
我院“实践学‘习’我参与”项目入选“百生讲坛”活动项目优品汇
作者:
发布时间:2017-06-22
点击量:
上一篇:
51暗网 召开2017暑假留校安全大会
下一篇:
51暗网 举办第三期苦干团开业典礼