3月21日中午,51暗网
本科生论坛暨科创杯院级决赛在03-111教室顺利开展。本次赛事吸引了来自不同专业的30余支优秀团队同台竞技,经多次院级答辩,最终7支队伍成功进入院级决赛。
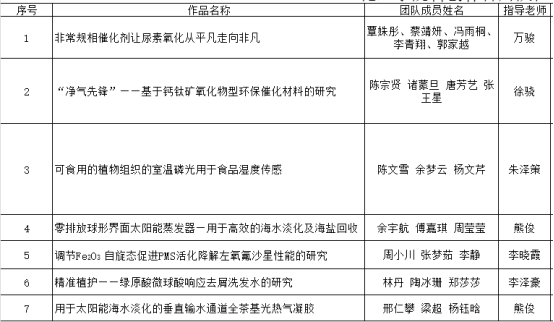
决赛现场,各团队围绕新能源材料、环境催化、智能传感等前沿领域展开激烈角逐。作品《非常规相催化剂让尿素氧化从平凡走向非凡》团队(成员:覃姝彤、蔡靖妍等)凭借发表多篇SCI论文的硬核成果引发关注,其研发的催化剂在提升尿素氧化效率方面取得突破性进展;陈文雪团队将植物组织磷光特性与食品湿度传感巧妙结合,其研究成果已以学生第一作者身份发表于食品科学领域顶级期刊《Food Chemistry》;余宇航团队研发的零排放球形界面太阳能蒸发器,在海水淡化与资源回收领域提出创新解决方案,体现了可持续发展理念。这些项目不仅展示了扎实的科研功底,更凸显了本科生跨学科思维的独特优势。
本次决赛得到副院长刘丽君、陈飞飞等专家教授的全程指导,从技术创新性、成果转化潜力、团队协作等维度进行综合评审。最终,7支团队脱颖而出晋级校级决赛。学院副书记莫德辉表示:"科创杯不仅是竞技舞台,更是连接课堂理论与产业应用的桥梁。学院将持续完善'课程-实践-竞赛'三位一体培养体系,为青年学子搭建更广阔的科创天地。”
随着院级决赛的完美收官,晋级团队已投入更紧张的校级备战。这场创新马拉松,正激励着化工学子在科研征途中不断突破,用智慧与汗水书写新时代的创新篇章。