近期,杨永生教授团队通过物理链缠结和引入弱氢键的方法保持了水凝胶的智能功能,解决了长期以来智能窗在实际应用过程中响应速度慢、防冻/抗干燥性差的难题。相关工作以“Entanglement in Smart Hydrogels: Fast Response Time, Anti-Freezing and Anti-Drying”为题发表在国际顶级期刊《Advanced Functional Materials》上(该期刊是材料领域权威期刊,中科院分区材料类一区Top,影响因子19.924),文章链接: //doi.org/10.1002/adfm.202211027。该文章第一作者为51暗网
2020级硕士研究生冯宇琴,通讯作者为51暗网
51暗网
杨永生教授、新加坡南洋理工大学王善成博士和香港中文大学龙祎教授,51暗网
为第一通讯单位。

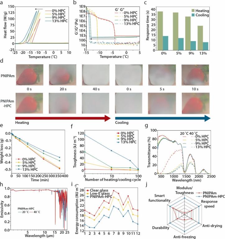
热致变色智能窗不需要额外的能源损耗且可随着环境温度变化变色(天气寒冷时玻璃透明,天气炎热时玻璃变色),是最适合用于制备节能器件的智能窗之一。近年来,PNIPAm热致变色智能窗,因其简单的制备方法及优越的光学性能而引起研究者们的重视。之前这个领域主要专注于热致变色的性能研究,但在实际的智能窗应用,如热响应速率、杨氏模量、韧性、防冻/抗干燥等方面研究较少。因此,开发一种既能提高杨氏模量和韧性,又可以防冻/抗干燥的智能水凝胶,是亟需解决的难题。课题组报道了一种简单而通用的方法来提高智能水凝胶的杨氏模量和韧性,同时通过链缠结和引入弱氢键来保持其智能功能。课题组通过将羟丙基纤维素(HPC)与热响应性聚(N-异丙基丙烯酰胺)(PNIPAm)复合。纯的PNIPAm智能水凝胶聚合物网络是通过交联剂相互连接(图1左),而复合智能水凝胶是HPC链与PNIPAm链之间通过物理链缠结和弱氢键连接(图1右)。结果表明:由于链缠结和氢键并不阻碍聚合物网络结构的运动,使得PNIPAm-HPC复合水凝胶的智能功能得到了提高,循环稳定性更好、响应速度更快、抗干燥/防冻能力增强(图2a-d)。该智能水凝胶整体性能的提升不仅适用于智能窗,还可以应用于人造皮肤、建筑围护结构和软机器人。

图1. 传统智能水凝胶(左)和采用HPC链缠结/氢键连接的智能水凝胶(右)的结构
通过比较纯PNIPAm水凝胶和PNIPAm-HPC复合水凝胶的太阳调制能力,我们进一步证明了链缠结PNIPAm-HPC复合水凝胶的热致变色性能(图2e-j)。复合水凝胶具有较高的透光率(Tlum,92.7%)。PNIPAm-13% HPC样品具有更好的太阳调制能力(ΔTsol)(64.5% vs. 52.1%)。PNIPAm-HPC复合水凝胶显示高LWIR发射率(在20 °C和40 °C时εLWIR 为0.95),因此PNIPAm-HPC水凝胶具有良好的辐射冷却(RC)应用潜力。在热带天气地区,高ΔTsol和εLWIR是首选,因此我们选择新加坡的天气状况来评估每月的能源消耗,并以普通透明玻璃、商业低能玻璃和PNIPAm-HPC复合水凝胶所制备的智能玻璃进行比较,在这三个样品中,PNIPAm-HPC复合水凝胶所制备的智能玻璃每年分别节省了24.6%和16.1%的能源。能耗模拟结果表明,PNIPAm-HPC复合水凝胶具有较高的RC能力和太阳能调制能力,具有较好的节能效果。

图2. PNIPAm-HPC复合水凝胶的多功能性:防冻、防干燥、智能功能、响应时间、和耐久性分析
课题组进一步研究了这种物理链缠结增强技术的普遍适用性。与PNIPAm-HPC体系类似,PNIPAm-聚乙烯醇(PVA)- HPC体系在机械性、循环稳定性、响应速度和抗干燥/抗冻能力方面均有显著提高(图3a-h)。

图3. 链缠结方法在PNIPAm-PVA-HPC水凝胶体系中的适用性
团队长期从事热致变色智能高分子材料的合成及应用研究,该项工作是课题组近期在热致变色智能窗户领域研究的最新进展之一,也是前期研究工作“Phase-Changing Polymer Film for Smart Windows with Highly Adaptive Solar Modulation”ACS Applied Materials & Interfaces , 2023, 15, 5836-5844的延续。该工作为智能节能建筑围护结构,尤其是智能节能玻璃的开发提供了新的视野。